税法董汉彬, 韩祥国, 主编课后习题答案解析

2025年04月02日 11:35
151浏览
税法
税法
主 编: 董汉彬, 韩祥国, 主编
ISBN: 9787115413741
出版社: 人民邮电出版社
上传者: .星河滚烫
《税法》这本教材是学习税收相关知识的核心课本,它是每个财税专业学生或是对税法有兴趣的学生必修的课程。本书详细阐述了中国的税收制度,包括税收的基本原则、各类税种的规定、征税程序以及税务管理等。每位同学在学习过程中都需要对税法的条文有精确理解,掌握税法的应用和税收筹划的基本技能
为了帮助大家更好地学习税法,可以利用各类学习资料,如税法相关的辅教材、案例分析、历届考题解析等。同时,借助一些在线学习平台,比如税法App和各种线上课件,也是提高学习效率的好方法。另外,图书馆和专业论坛也是查询税法最新法规和学术论文的重要渠道
关于学习方法,我建议大家可以结合实际情况采取不同的策略。首先,坚持定期预习和复习是掌握税法知识的基础。其次,组建学习小组讨论问题,可以加深理解和记忆。最后,多参与模拟实践,通过模拟纳税申报等实践活动,将理论与实践结合起来,增强应用能力。希望这些经验能对大家有所帮助,大家也可以互相分享各自的学习技巧和心得
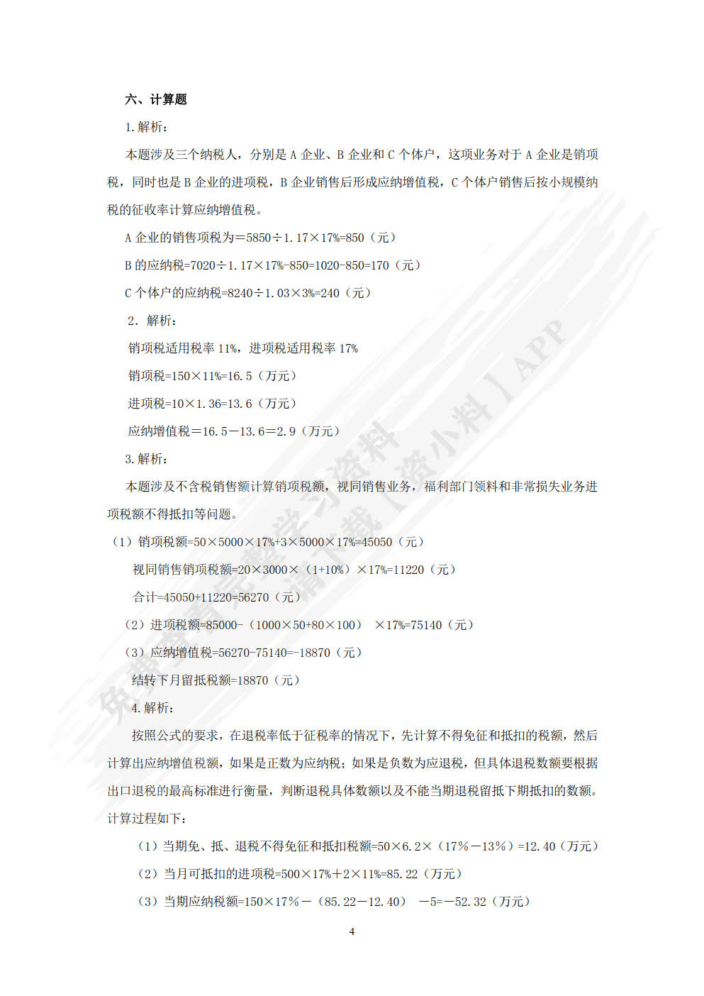
详情资料
税法
税法
税法
税法
税法
税法
为了给您更好的查看体验,请下载资小料APP免费查看余下资料
更新于 2025年04月02日 11:35
本书资料由用户.星河滚烫上传,如有侵权请联系平台客服删除。