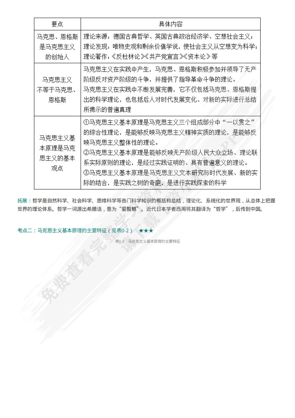
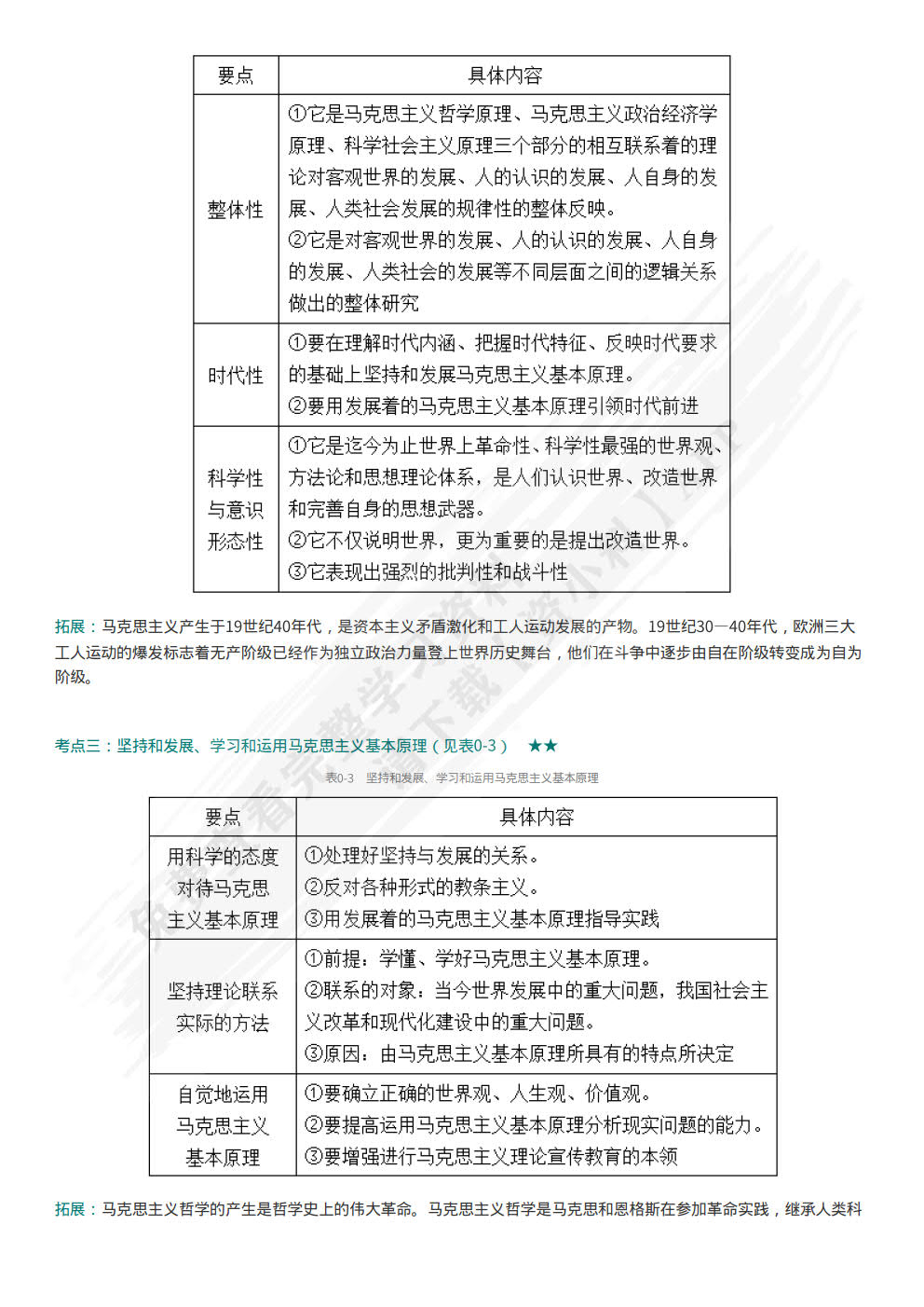
马克思主义基本原理概论(第三版)张雷声课后习题答案解析

2025年10月29日 09:23
209浏览
马克思主义基本原理概论(第三版)
马克思主义基本原理概论(第三版)
主 编: 张雷声
ISBN: 9787300323039
出版社: 中国人民大学出版社
上传者: (波哥)一树一菩提
作为大学生,我们都知道,《马克思主义基本原理概论(第三版)》是高校思政课的重要教材,它全面且系统地阐述了马克思主义的科学体系,包括马克思主义哲学、政治经济学和科学社会主义等关键部分。对于我来说,这本书既是理论学习的工具,也是思想认识的引导者。它不仅包含着丰富的理论知识,而且也蕴含着深刻的历史唯物主义思想,对指导我们认识世界、改造世界具有深远的意义
在学习这本教材时,我通过利用资小料APP等多媒体资源来辅助学习,使得学习过程更加生动形象。其中,各种专题讲座、在线测试和电子图书让我的学习变得多样和便利。另外,对于一些难懂的理论知识点,我会参考马克思主义基本原理的学术论文和研究,从中获得更深入的理解
我从其他学长学姐那里得知,学习这门课程的关键是理解而非死记硬背。为此,我积极参加学校的研讨会,与同学们进行思想碰撞和理论探讨。通过这些方法,我慢慢领悟到了马克思主义的思想精髓。希望我的经验能帮助到其他正在学习这门课程的同学,让我们一起用理论武装头脑,为实现中华民族伟大复兴的中国梦贡献青春力量
详情资料
马克思主义基本原理概论(第三版)
马克思主义基本原理概论(第三版)
马克思主义基本原理概论(第三版)
马克思主义基本原理概论(第三版)
马克思主义基本原理概论(第三版)
马克思主义基本原理概论(第三版)
为了给您更好的查看体验,请下载资小料APP免费查看余下资料
更新于 2026年01月16日 14:24
本书资料由用户(波哥)一树一菩提上传,如有侵权请联系平台客服删除。