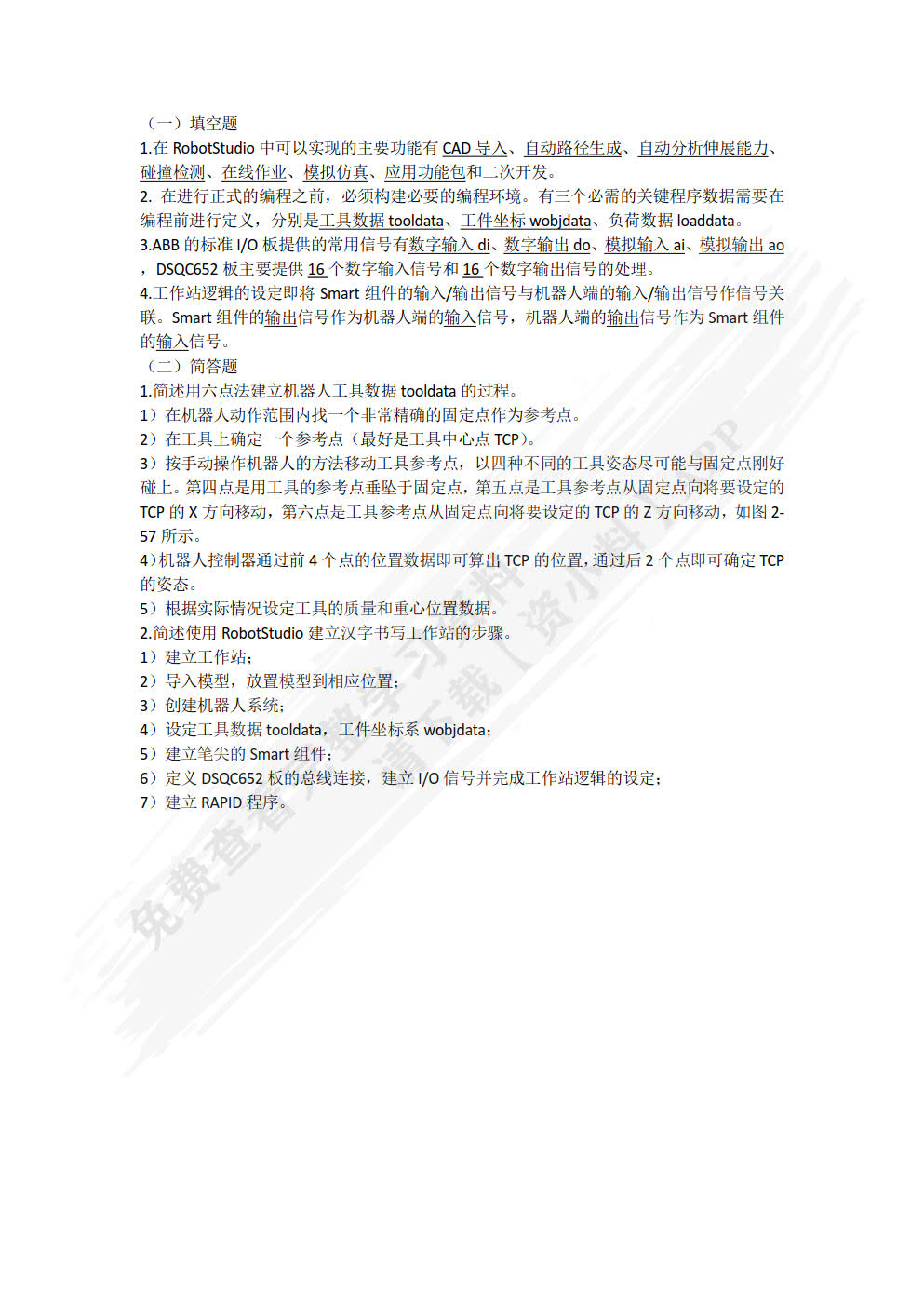
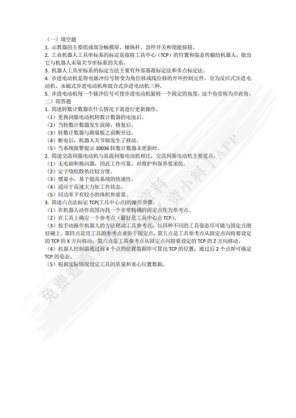
Toggle navigation
资小料
大学免费不限次数搜题APP,大学生的移动资料库
首页
习题答案
关于我们
首页
习题答案
课后习题答案解析
ABB工业机器人编程与操作邓三鹏, 周旺发, 祁宇明, 主编课后习题答案解析
2025年12月18日 10:48
0浏览
ABB工业机器人编程与操作
主 编:
邓三鹏, 周旺发, 祁宇明, 主编
ISBN:
9787111601432
出版社:
机械工业出版社
上传者:
_不想洗头
详情资料
为了给您更好的查看体验,请下载资小料APP免费查看余下资料
Android APP下载
安卓手机浏览器扫码下载
iPhone APP下载
苹果手机浏览器扫码下载
更新于 2025年12月18日 10:48
本书资料由用户_不想洗头上传,如有侵权请联系平台客服删除。
相似资料推荐
工业机器人操作与编程
主 编:
高丹 田超
ISBN:
9787111664536
出版社:
机械工业出版社
上传者:
~佑使#
工业机器人编程与操作(ABB)
主 编:
唐敏
ISBN:
9787121409622
出版社:
电子工业出版社
上传者:
平凡不凡
FANUC工业机器人基础操作与编程
主 编:
张焱, 张玲玲, 主编
ISBN:
9787121373688
出版社:
电子工业出版社
上传者:
·云朵养殖场·
ABB工业机器人操作与编程
主 编:
陈永刚 陈乾 主编
ISBN:
9787111694199
出版社:
机械工业出版社
上传者:
じ笑叹红尘纷扰う
ABB工业机器人操作与编程
主 编:
梁盈富
ISBN:
9787111680864
出版社:
机械工业出版社
上传者:
-春日风物诗
工业机器人编程与操作(双色)(含微课)
主 编:
宋继祥,陈鑫,金鑫主编
ISBN:
9787516540817
出版社:
航空工业出版社
上传者:
-橘书驿园子......
工业机器人编程与操作(FANUC)
主 编:
郭燕
ISBN:
9787111775140
出版社:
机械工业出版社
上传者:
梦旅人生
工业机器人操作与编程(第2版)
主 编:
张春芝 钟柱培 张大维
ISBN:
9787040568653
出版社:
高等教育出版社
上传者:
^万里江海等游鱼
KEBA机器人控制系统基础操作与编程应用
主 编:
钟健, 鲍清岩, 主编
ISBN:
9787121368899
出版社:
电子工业出版社
上传者:
不加糖的奶油蛋糕