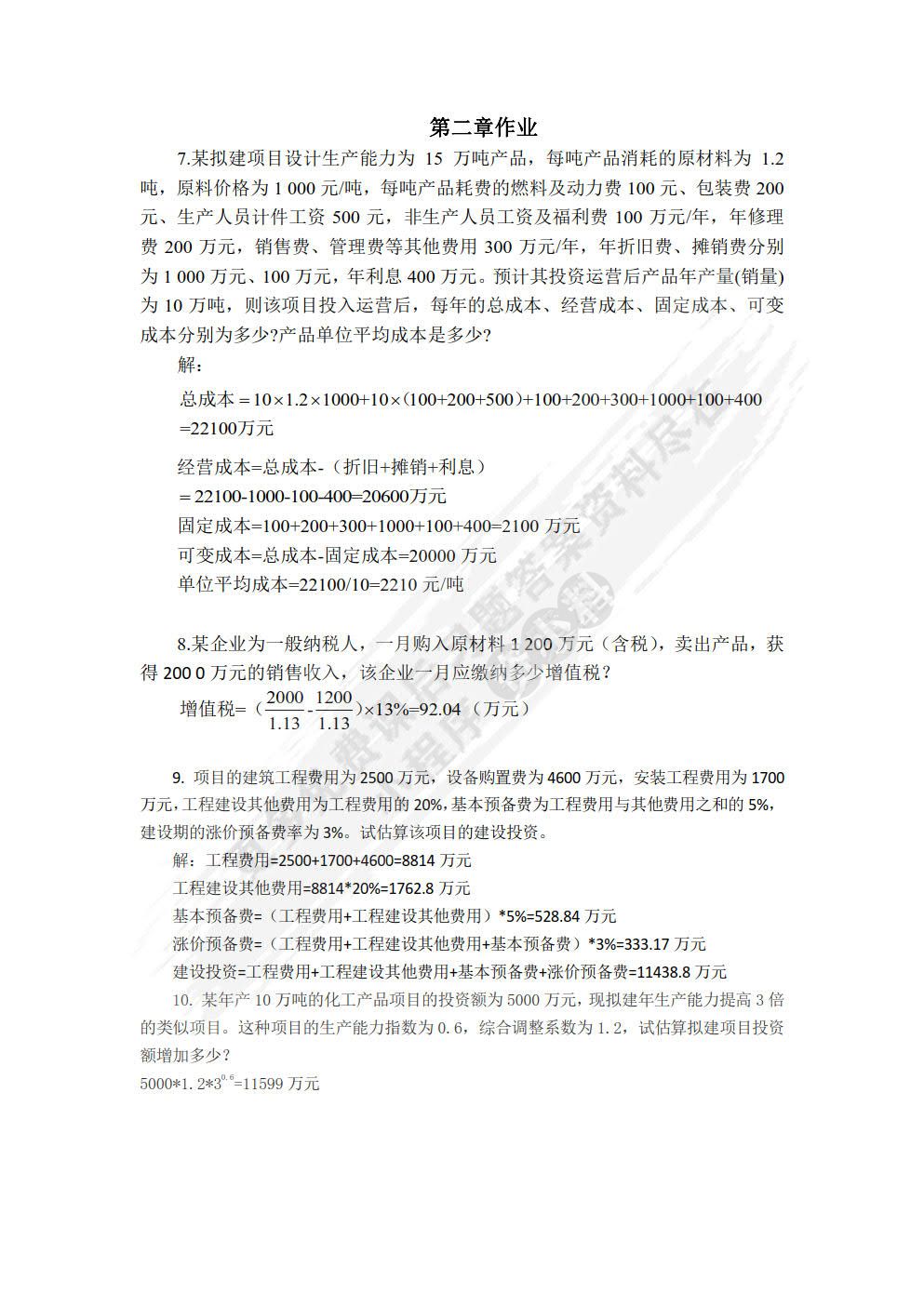
工程经济学陈中柘课后习题答案解析

2023年05月06日 22:58
810浏览
工程经济学
工程经济学
主 编: 陈中柘
ISBN: 9787111652168
出版社: 机械工业出版社
上传者: ^陌上初酒^
大家好,我是一名工程经济学专业的大学生。最近,我在学习《工程经济学》这门课程时遇到了一些困难。这门课程主要研究工程技术与经济之间的关系,包括项目评估、投资决策、成本效益分析等方面。虽然我对经济学和工程学都有一定的基础,但在实际应用中还是感到有些吃力。因此,我想向大家请教一些关于《工程经济学》的学习资料、学习方法和学习经验。
首先,我希望能找到一些适合大学生使用的《工程经济学》教材。我了解到市面上有几本比较经典的教材,如《工程经济学导论》、《工程经济学基础》等。但是,我不知道哪本教材更适合我这种初学者。所以,我想请教一下大家,有没有什么推荐的教材或者参考书?
其次,关于学习方法,我希望能得到一些建议。例如,在学习过程中,我应该注重哪些知识点?如何将经济学和工程学结合起来理解?有没有一些实用的案例分析可以帮助我理解抽象的概念?此外,我很想知道大家在学习过程中是如何平衡理论和实践的?
详情资料
工程经济学
工程经济学
工程经济学
工程经济学
工程经济学
工程经济学
为了给您更好的查看体验,请下载资小料APP免费查看余下资料
更新于 2025年10月20日 17:21
本书资料由用户^陌上初酒^上传,如有侵权请联系平台客服删除。