经济法(第4版)吉文丽课后习题答案解析

2024年01月02日 09:17
564浏览
经济法(第4版)
经济法(第4版)
主 编: 吉文丽
ISBN: 9787302515425
出版社: 清华大学出版社
上传者: -0点
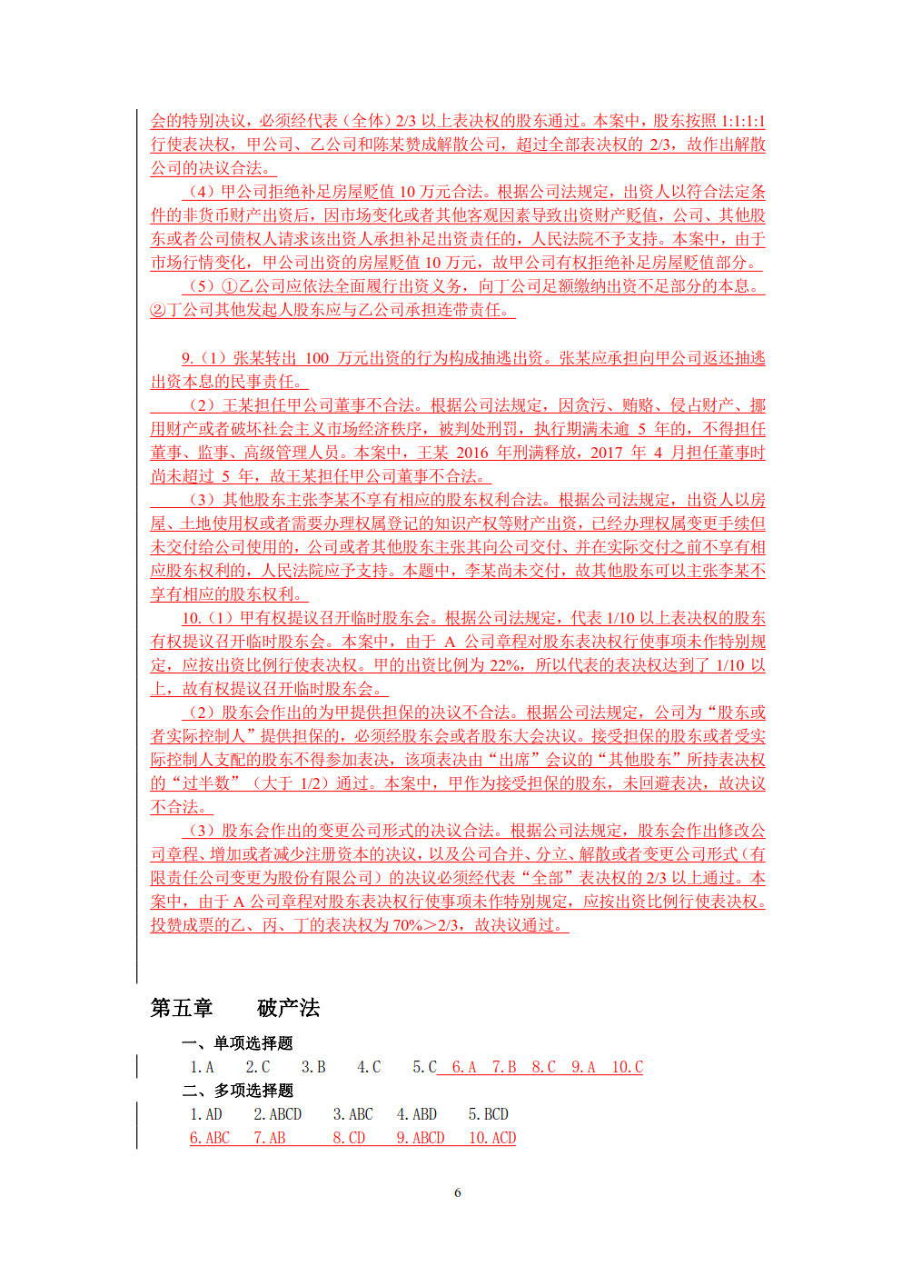
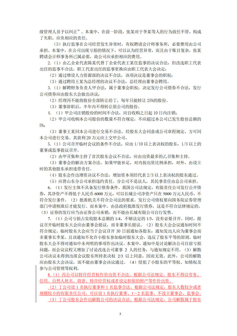
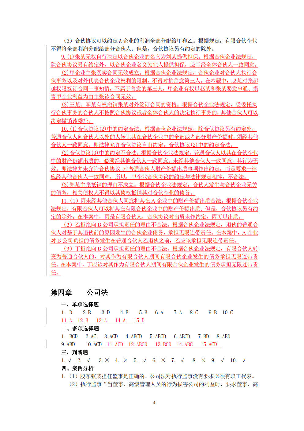
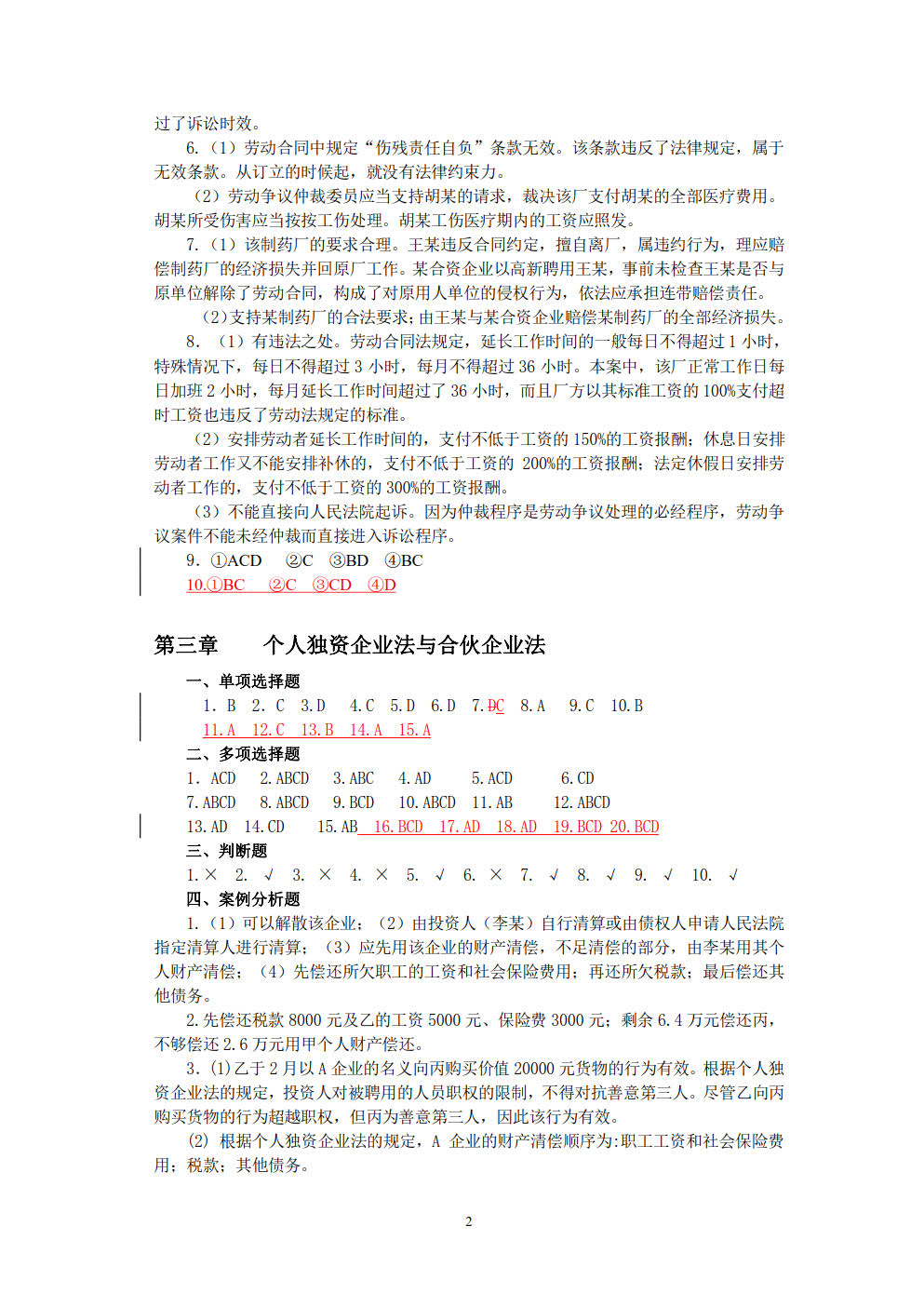
各位同学,大家好!作为一名经济法专业的学生,我想跟大家分享一下关于《经济法(第4版)》大学教材的学习经验。这本书是我们专业的核心课程,主要涵盖了经济法的基本原理、法律法规和应用案例。书中内容丰富,知识点清晰,对于理解和掌握经济法知识有着极大的帮助。
在学习过程中,我发现以下几个方面的学习资料非常有用:首先,教材配套的PPT和教学视频,它们可以帮助我们更好地理解知识点;其次,相关的法律条文和案例分析,这些资料可以让我们更好地理解经济法的实际应用;最后,互联网上的一些学习论坛和APP,如资小料,它们提供了丰富的学习资料和经验分享。
在学习方法上,我认为首先要注重理解基本原理,其次要结合法律法规和应用案例进行深入学习。同时,多与同学和老师交流,分享学习心得,也可以帮助我们更好地掌握知识。此外,适当地做一些练习题和模拟考试,可以帮助我们检验学习效果。
详情资料
经济法(第4版)
经济法(第4版)
经济法(第4版)
经济法(第4版)
经济法(第4版)
经济法(第4版)
为了给您更好的查看体验,请下载资小料APP免费查看余下资料
更新于 2024年01月02日 09:17
本书资料由用户-0点上传,如有侵权请联系平台客服删除。