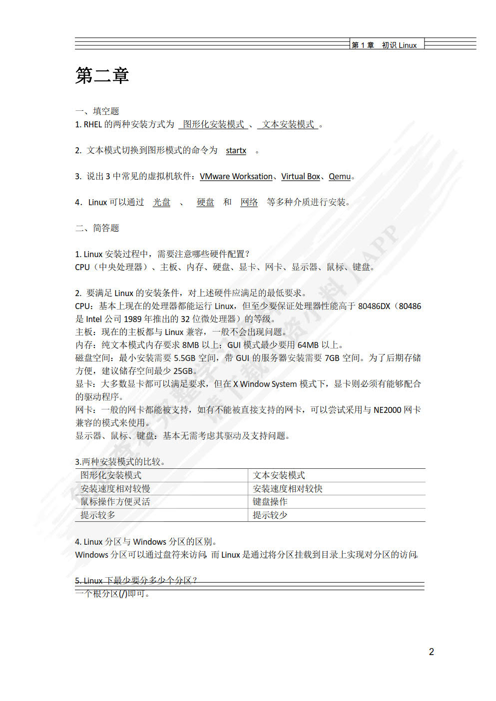
Linux操作系统(第4版)(微课版)何绍华 臧玮 孟学奇课后习题答案解析

2024年07月02日 14:59
316浏览
Linux操作系统(第4版)(微课版)
Linux操作系统(第4版)(微课版)
主 编: 何绍华 臧玮 孟学奇
ISBN: 9787115606037
出版社: 人民邮电出版社
上传者: 、左右
大家好,我是一名计算机专业的大学生,最近想深入学习一下Linux操作系统,听说《Linux操作系统(第4版)(微课版)》是一本很不错的教材。我研究了一下,这本书涵盖了Linux的基本概念、安装、配置和管理等,内容丰富实用,非常适合我这样的初学者。但是,面对如此庞大的知识体系,我总觉得有些无从下手,希望能得到一些学习资料、学习方法和学习经验的帮助。
我知道,学习Linux操作系统并不是一件容易的事情,需要大量的练习和实践。因此,我打算在网上找一些相关的视频教程、示例代码和实验环境,帮助我更好地理解和掌握书中的知识。此外,我还会积极参与论坛和社区,和其他学习者交流经验和心得,共同进步。
最后,我想请教一下各位前辈,你们有没有什么好的学习方法或经验可以分享呢?例如,如何有效记忆命令和概念,如何处理实际问题,如何提高编程能力等等。我相信,在大家的帮助下,我一定能够学好Linux操作系统,为未来的职业生涯打下坚实的基础。谢谢大家!
详情资料
Linux操作系统(第4版)(微课版)
Linux操作系统(第4版)(微课版)
Linux操作系统(第4版)(微课版)
Linux操作系统(第4版)(微课版)
Linux操作系统(第4版)(微课版)
Linux操作系统(第4版)(微课版)
为了给您更好的查看体验,请下载资小料APP免费查看余下资料
更新于 2025年11月15日 11:27
本书资料由用户、左右上传,如有侵权请联系平台客服删除。