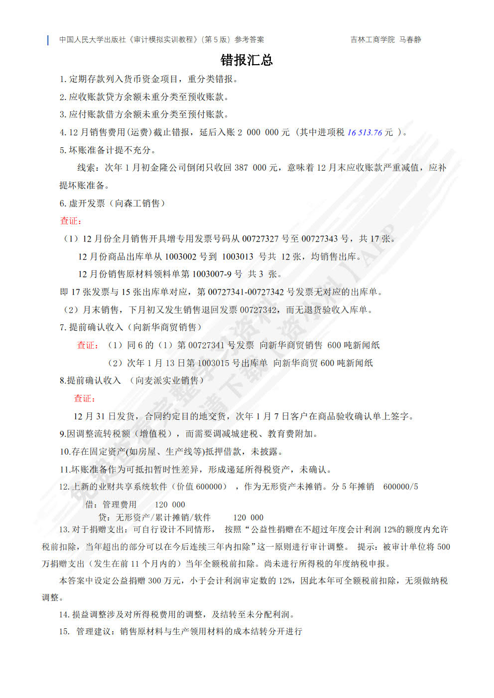
审计模拟实训教程(第5版)马春静课后习题答案解析

2025年11月14日 11:04
945浏览
审计模拟实训教程(第5版)
审计模拟实训教程(第5版)
主 编: 马春静
ISBN: 9787300338453
出版社: 中国人民大学出版社
上传者: @推土机
大家好!作为大学生,我们都知道理论学习的重要性,但有时候我们也需要将理论应用到实践中。最近我开始学习《审计模拟实训教程(第5版)》,这本教材非常适合我这种需要将理论知识和实践相结合的同学。该教材详细介绍了审计的基本原理和方法,并且通过模拟实训的方式,让我们能够在模拟环境中进行实践操作。这种学习方式既能够加深我们对审计理论的理解,又能让我们掌握实践操作的技巧
在学习《审计模拟实训教程(第5版)》的过程中,我发现有些内容比较难以理解。因此,我需要更多的学习资料和方法来帮助我提高学习效率。我个人比较喜欢通过网络资源、专业的论坛和社群来获取学习资料。此外,我认为制定一个合理的学习计划,以及及时复习和总结所学知识也是非常重要的。同时,如果能和其他同学一起合作学习,互相交流和分享经验,效果会更好。
各位前辈和同学们,你们好!我是一名大三的会计专业学生,最近我在学习《审计模拟实训教程(第5版)》,虽然我对审计的概念有所了解,但我发现在实际操作过程中,我需要更多的实践经验和操作技巧。因此,我希望能从你们那里获得一些学习的资料和方法,同时也欢迎大家分享自己的学习经验。我们一起努力,提高我们的专业技能,为未来的职业生涯做好准备
详情资料
审计模拟实训教程(第5版)
审计模拟实训教程(第5版)
审计模拟实训教程(第5版)
审计模拟实训教程(第5版)
审计模拟实训教程(第5版)
审计模拟实训教程(第5版)
为了给您更好的查看体验,请下载资小料APP免费查看余下资料
更新于 2026年05月11日 09:07
本书资料由用户@推土机上传,如有侵权请联系平台客服删除。