MATLAB在自动化工程中的应用姜增如著课后习题答案解析

2024年10月10日 16:12
856浏览
MATLAB在自动化工程中的应用
MATLAB在自动化工程中的应用
主 编: 姜增如著
ISBN: 9787111609032
出版社: 机械工业出版社
上传者: 冬日姜饼
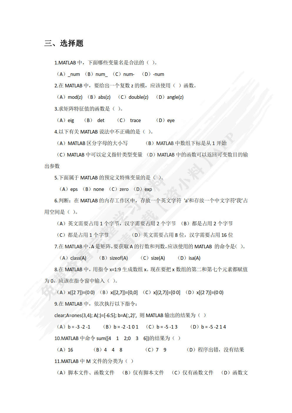
《MATLAB在自动化工程中的应用》是大学自动化工程专业的必修课程,主要介绍了MATLAB的基本语法和函数,以及在自动化工程中的应用。本书内容丰富,深入浅出,既有理论讲解,又有实践案例,适合初学者从零开始学习。通过学习这本书,我们可以掌握MATLAB的基本操作,为今后的学习和工作打下坚实的基础。
在收集学习资料方面,我主要关注了三个方面。一是教材本身,我会仔细阅读教材,理解每一个概念和公式,并尝试解决课后习题。二是网络资源,我会在相关论坛和网站上查找资料,学习他人的经验和方法。三是实践经验,我会尝试将MATLAB应用于实际项目中,通过实践来提高自己的能力。
在寻找学习方法方面,我采用了课堂学习、课后复习和实践相结合的方式。课堂上,我认真听讲,积极提问,尽量理解每一个知识点。课后,我会查阅相关的学习资料,巩固课堂上的知识,并尝试解决一些实际问题,从而提高自己的实践能力。我还加入了学校的MATLAB学习小组,与其他同学一起讨论问题,分享经验。在这个过程中,我发现团队的力量是无穷的,每个人的思维都可以从不同的角度出发,帮助我们更好地理解和掌握MATLAB。
详情资料
MATLAB在自动化工程中的应用
MATLAB在自动化工程中的应用
MATLAB在自动化工程中的应用
MATLAB在自动化工程中的应用
MATLAB在自动化工程中的应用
MATLAB在自动化工程中的应用
为了给您更好的查看体验,请下载资小料APP免费查看余下资料
更新于 2025年09月18日 15:21
本书资料由用户冬日姜饼上传,如有侵权请联系平台客服删除。